This website requires JavaScript.
Explore
Help
Register
Sign In
sforman
/
Thun
Watch
1
Star
0
Fork
You've already forked Thun
0
Code
Issues
Pull Requests
Packages
Projects
Releases
Wiki
Activity
4c13868e7c
Thun
/
docs
/
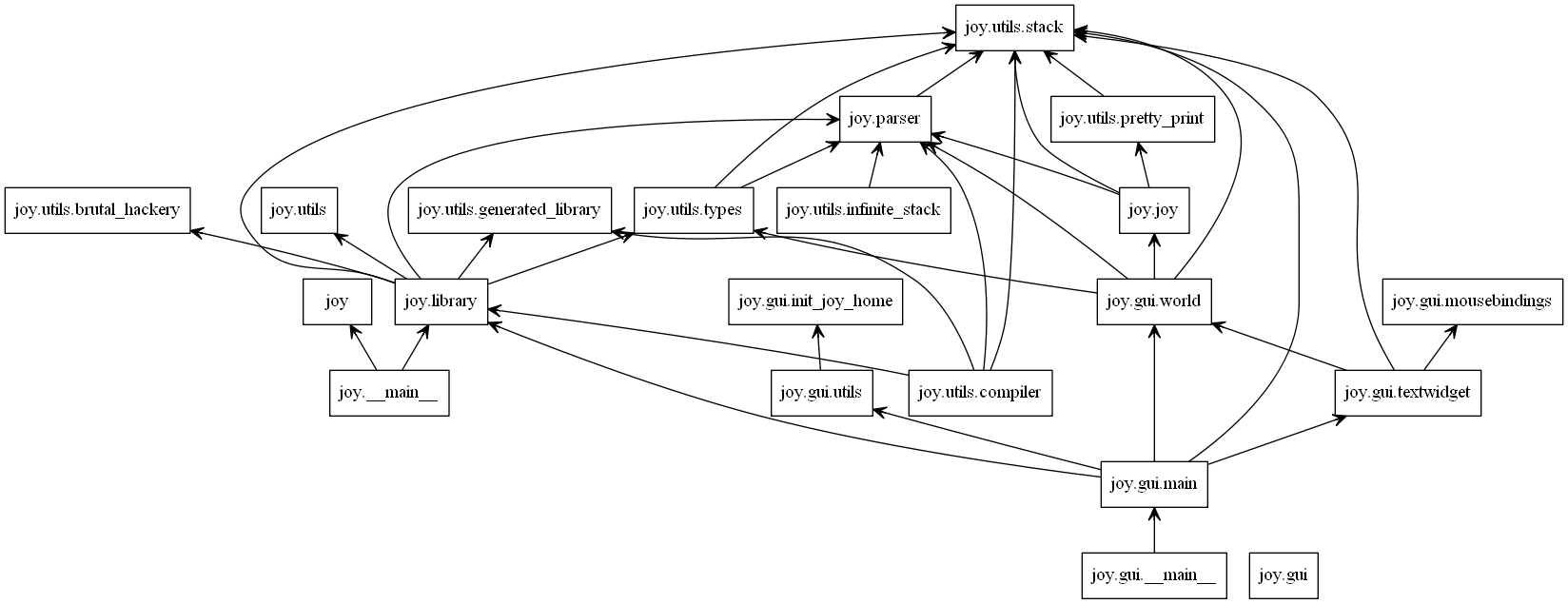
dep-graphs
/
packages_Thun.png
111 KiB
1648x635px
Raw
History